HİZMET VER
Armut
3D Modelleme
Ankara
Sincan
Alaaddin TUNCA
3D Modelleme
·
5 aydır üye
Ankara
Sincan
BAŞLA
Müşterilerinin Yorumları
Yorumları görmek için teklif alın.
Güvenlik Kontrolleri
Geçerli Cep Telefonu
Geçerli Email Address
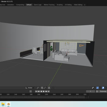
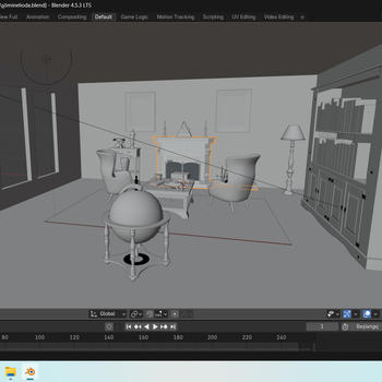
Özellikle Blender 3D ile bina , iç mekan ve obje modelleme yapabilirim. Animasyon oluşturabilirim. Autocad , Max , Unity ve SketchUp orta seviye kullanmaktayım.
X
Müsait Hizmet Verenlerden 4 3D Modelleme Fiyat Teklifi Al, Karşılaştır.
4521 3D Modelleme Uzmanı hizmet vermeye hazır.
BAŞLA
Teklif al >
4 3D Modelleme Fiyat Teklifi Al