HİZMET VER
Armut
Lehim Yapımı
Konya
Selçuklu
Arif Can Parçacı
Lehim Yapımı
·
10 aydır üye
Konya
Selçuklu
BAŞLA
Müşterilerinin Yorumları
Yorumları görmek için teklif alın.
Güvenlik Kontrolleri
Geçerli Cep Telefonu
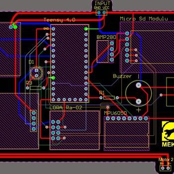
Konya Teknik Üniversitesinde Elektrik Elektronik mühendisliği öğrencisiyim.Meslek hayatına erken adım attığımdan bu zamana kadar tarımsal makine devre kartları,roket aviyonik kart tasarımı ve daha nice projeler yaptım.Her türlü elektronik kart tasarımı,gömülü yazılım projeleri,STM32 ve Arm Tabanlı microişlemci programlama,Arduino PIC ESP32 programlama,IOT projeleri yapabilmekteyim.
X
Müsait Hizmet Verenlerden 4 Lehim Yapımı Fiyat Teklifi Al, Karşılaştır.
750 Lehimci hizmet vermeye hazır.
BAŞLA
Teklif al >
4 Lehim Yapımı Fiyat Teklifi Al