HİZMET VER
Armut
Elektronik Devre Tasarımı
İstanbul
Pendik
Emre KIRAR
Elektronik Devre Tasarımı
·
3 yıldır üye
İstanbul
Pendik
BAŞLA
Müşterilerinin Yorumları
Yorumları görmek için teklif alın.
Güvenlik Kontrolleri
Geçerli Cep Telefonu
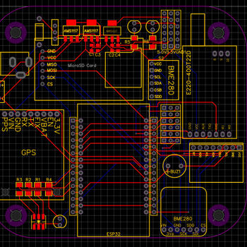
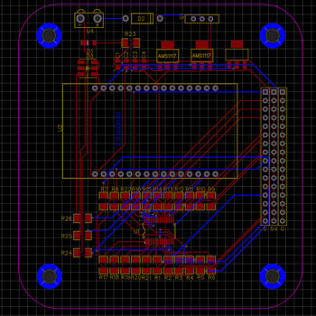
İstanbul Gedik Üniversitesi Mekatronik Mühendisliği 4. sınıf öğrencisiyim, aynı zamanda yarı zamanlı olarak gömülü sistem tasarımcısı olarak çalışmaktayım. Üniversitemizde bulunan Model Uydu Takımında üç senedir elektronik, yazılım ve haberleşme sistemlerinde görev almaktayım. PCB devre ve kart tasarımı yapmaktayım.
X
Müsait Hizmet Verenlerden 4 Elektronik Devre Tasarımı Fiyat Teklifi Al, Karşılaştır.
1653 Elektronik Devre Tasarım Firması hizmet vermeye hazır.
BAŞLA
Teklif al >
4 Elektronik Devre Tasarımı Fiyat Teklifi Al