HİZMET VER
Armut
Arduino Kodlama
İstanbul
Pendik
Engin KURT
Arduino Kodlama
·
2 aydır üye
İstanbul
Pendik
BAŞLA
Müşterilerinin Yorumları
Yorumları görmek için teklif alın.
Henüz müşteri yorumu bulunmamaktadır.
Güvenlik Kontrolleri
Geçerli Cep Telefonu
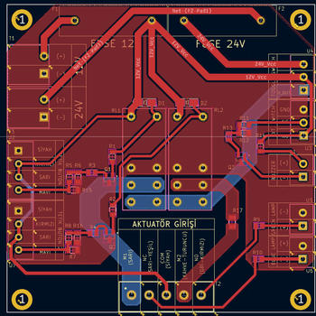
Merhaba, Elektrik elektronik mühendisi olarak bir otomotiv firmasında ARGE mühendisi olarak çalışmaktayım. Otomotiv standartlarına uygun devre tasarımı, PCB tasarımı, yazılım, test tasarımları yapmaktayım. Her alandaki elektronik sistem tasarım projelerinizde sizlere destek olmaktan mutluluk duyarım. Saygılarımla.
X
Müsait Hizmet Verenlerden 4 Arduino Kodlama Fiyat Teklifi Al, Karşılaştır.
806 Arduino Kodlama Uzmanı hizmet vermeye hazır.
BAŞLA
Teklif al >
4 Arduino Kodlama Fiyat Teklifi Al