HİZMET VER
Armut
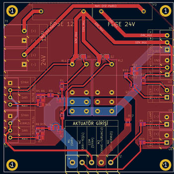
Baskı Devre
İstanbul
Pendik
Engin KURT
Baskı Devre
·
2 aydır üye
İstanbul
Pendik
BAŞLA
Müşterilerinin Yorumları
Yorumları görmek için teklif alın.
Henüz müşteri yorumu bulunmamaktadır.
Güvenlik Kontrolleri
Geçerli Cep Telefonu
Merhaba, Elektrik elektronik mühendisi olarak bir otomotiv firmasında ARGE mühendisi olarak çalışmaktayım. Otomotiv standartlarına uygun devre tasarımı, PCB tasarımı, yazılım, test tasarımları yapmaktayım. Her alandaki elektronik sistem tasarım projelerinizde sizlere destek olmaktan mutluluk duyarım. Saygılarımla.
X
Müsait Hizmet Verenlerden 4 Baskı Devre Fiyat Teklifi Al, Karşılaştır.
880 Baskı Devre Yapan Yer hizmet vermeye hazır.
BAŞLA
Teklif al >
4 Baskı Devre Fiyat Teklifi Al