HİZMET VER
Armut
Makina Otomasyon
Kayseri
Melikgazi
MEHMET ANGIN
Makina Otomasyon
·
4 aydır üye
Kayseri
Melikgazi
BAŞLA
Müşterilerinin Yorumları
Yorumları görmek için teklif alın.
Güvenlik Kontrolleri
Geçerli Cep Telefonu
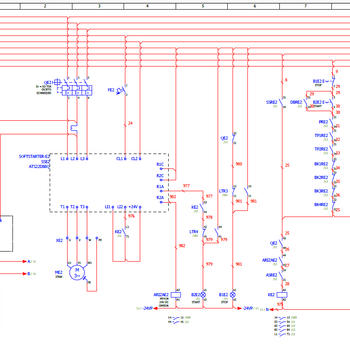
Endüstriyel tesisler ve üretim yapıları için EPLAN Electric P8 başta olmak üzere AutoCAD destekli elektrik proje ve pano tasarım hizmetleri sunmaktayım. MCC, ADP (MDB) ve kompanzasyon panoları için tek hat şemaları, detaylı pano yerleşim planları, klemens ve kablo listeleri, malzeme metrajları ve maliyet analizleri hazırlamaktayım. Projeler, IEC / EN standartlarına uygun, imalat ve saha uygulamasına hazır olacak şekilde teslim edilmektedir. Pano imalatçıları, yüklenici firmalar ve saha ekipleriyle koordineli çalışarak; revizyon yönetimi, devreye alma öncesi kontroller ve proje uygunluk denetimleri süreçlerinde destek sağlamaktayım. Hedefim; doğru mühendislik, net dokümantasyon ve zamanında teslim anlayışıyla güvenilir ve sürdürülebilir çözümler sunmaktır.
X
Müsait Hizmet Verenlerden 4 Makina Otomasyon Fiyat Teklifi Al, Karşılaştır.
1516 Makina Otomasyon Firması hizmet vermeye hazır.
BAŞLA
Teklif al >
4 Makina Otomasyon Fiyat Teklifi Al