HİZMET VER
Armut
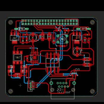
Arduino Devre Tasarımı
İstanbul
Ümraniye
Murat Cezar
Arduino Devre Tasarımı
·
1 yıldır üye
İstanbul
Ümraniye
BAŞLA
Müşterilerinin Yorumları
Yorumları görmek için teklif alın.
Güvenlik Kontrolleri
Geçerli Cep Telefonu
Merhaba, Ben Arduino , Rapberry , ESP32 ve analog tabanlı devrelerinizi Lisanslı Eagle programı üstünden en kısa süre içinde tasarlayıp peojelerinize destek olabilirim.
X
Müsait Hizmet Verenlerden 4 Arduino Devre Tasarımı Fiyat Teklifi Al, Karşılaştır.
1056 Arduino Devre Tasarımcısı hizmet vermeye hazır.
BAŞLA
Teklif al >
4 Arduino Devre Tasarımı Fiyat Teklifi Al