HİZMET VER
Armut
Elektronik Devre Yapımı
Bursa
Nilüfer
Nuh Kaya
Elektronik Devre Yapımı
·
6 aydır üye
Bursa
Nilüfer
BAŞLA
Müşterilerinin Yorumları
Yorumları görmek için teklif alın.
Güvenlik Kontrolleri
Geçerli Cep Telefonu
Geçerli Email Address
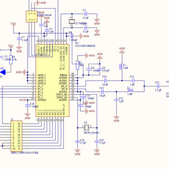
Elektronik sistemlerinizi fikrinizden üretime kadar profesyonelce hayata geçiriyorum. İhtiyacınıza uygun devre tasarımı, şematik çizimi, PCB kart tasarımı ve üretim dosyası hazırlığı (Gerber, BOM, Pick&Place) hizmeti sunuyorum. Kullanılan başlıca yazılımlar: Altium Designer, KiCad Uzmanlık alanlarım: Güç elektroniği kartları (DC-DC dönüştürücüler, motor sürücüler, güç kaynakları) Mikrodenetleyici tabanlı sistemler (STM32, ESP32, Arduino vb.) Sensör entegrasyonu ve veri toplama kartları Endüstriyel kontrol ve otomasyon devreleri Tüm projelerde sinyal bütünlüğü, EMI/EMC uyumu, üretilebilirlik ve maliyet optimizasyonu önceliğimdir. Proje sürecinde şematikten son test aşamasına kadar iletişim halinde kalarak, işlevsel, güvenilir ve üretime hazır donanımlar geliştiririm.
X
Müsait Hizmet Verenlerden 4 Elektronik Devre Yapımı Fiyat Teklifi Al, Karşılaştır.
1277 Elektronik Devre Yapımı Firması hizmet vermeye hazır.
BAŞLA
Teklif al >
4 Elektronik Devre Yapımı Fiyat Teklifi Al