HİZMET VER
Armut
PCB Baskı
Bursa
Nilüfer
Nuh Kaya
PCB Baskı
·
5 aydır üye
Bursa
Nilüfer
BAŞLA
Müşterilerinin Yorumları
Yorumları görmek için teklif alın.
Güvenlik Kontrolleri
Geçerli Cep Telefonu
Geçerli Email Address
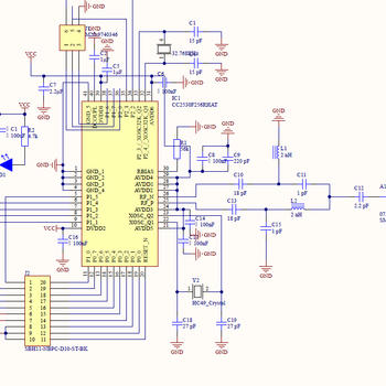
Elektronik sistemlerinizi fikrinizden üretime kadar profesyonelce hayata geçiriyorum. İhtiyacınıza uygun devre tasarımı, şematik çizimi, PCB kart tasarımı ve üretim dosyası hazırlığı (Gerber, BOM, Pick&Place) hizmeti sunuyorum. Kullanılan başlıca yazılımlar: Altium Designer, KiCad Uzmanlık alanlarım: Güç elektroniği kartları (DC-DC dönüştürücüler, motor sürücüler, güç kaynakları) Mikrodenetleyici tabanlı sistemler (STM32, ESP32, Arduino vb.) Sensör entegrasyonu ve veri toplama kartları Endüstriyel kontrol ve otomasyon devreleri Tüm projelerde sinyal bütünlüğü, EMI/EMC uyumu, üretilebilirlik ve maliyet optimizasyonu önceliğimdir. Proje sürecinde şematikten son test aşamasına kadar iletişim halinde kalarak, işlevsel, güvenilir ve üretime hazır donanımlar geliştiririm.
X
Müsait Hizmet Verenlerden 4 PCB Baskı Fiyat Teklifi Al, Karşılaştır.
622 PCB Baskı Firması hizmet vermeye hazır.
BAŞLA
Teklif al >
4 PCB Baskı Fiyat Teklifi Al