HİZMET VER
Armut
Arduino Devre Tasarımı
Gümüşhane
Gümüşhane
Recep Yılmaz
Arduino Devre Tasarımı
·
9 yıldır üye
Gümüşhane
Gümüşhane
BAŞLA
Müşterilerinin Yorumları
Yorumları görmek için teklif alın.
Güvenlik Kontrolleri
Geçerli Cep Telefonu
Geçerli Email Address
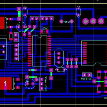
Her türlü PCB baskı devre ve açık şema çizimi yapılır.Tek yüzlü yada çift yüzlü. Smd yada normal malzeme ile çizim yapılır. Pcb karta arduino eğitim seti çizimi yapılır. İstenen sensör giriş ve çıkışları yerleştirilir.
X
Müsait Hizmet Verenlerden 4 Arduino Devre Tasarımı Fiyat Teklifi Al, Karşılaştır.
1035 Arduino Devre Tasarımcısı hizmet vermeye hazır.
BAŞLA
Teklif al >
4 Arduino Devre Tasarımı Fiyat Teklifi Al